Peer Review Proces
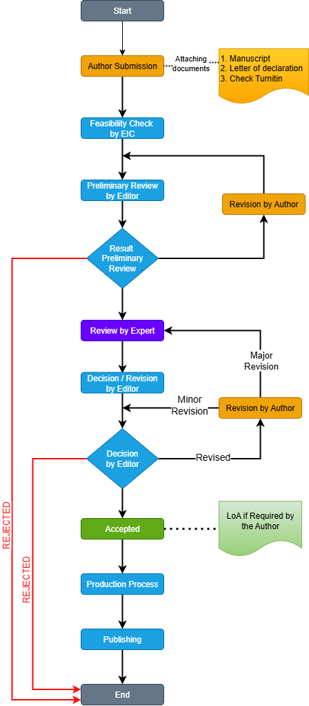
All papers for publishing in JIITeCS are fully peer-reviewed. We only publish articles that have been reviewed and approved by highly qualified researchers with expertise in a field appropriate for the article. We used a double-blind peer-reviewing process. Detailed information about the flow from the manuscript submission (author) to acceptance by the editor is shown in the following figure.

The description of the review process flow is as follows:
- Manuscript Submission
Authors submit their manuscripts through the journal’s online submission system. - Initial Screening by Editor-in-Chief (EIC)
The EIC reviews the manuscript’s topic to determine its suitability for the journal. Manuscripts that do not fit the journal’s scope are rejected. Suitable manuscripts proceed to the editorial team for further processing. - Preliminary Editorial Check
An editor assesses the manuscript for:- Compliance with the journal’s author guidelines and template
- Adequacy and relevance of references
- Originality, including plagiarism screening
- Language quality and clarity
Manuscripts that meet these criteria are sent for peer review. Those that do not are returned to the authors for revision.
- Peer Review
At least one / two experts review each manuscript through a double-blind review process. - Decision and Revision
Based on reviewers’ feedback, the EIC or editors will notify the authors with one of the following decisions:- Accept without revision: The manuscript is accepted without the need for any further revisions.
- Request minor revisions: The manuscript is accepted with minor changes or revisions based on the reviewers' comments.
- Request major revisions: Significant changes are required in the manuscript, and a second round of reviews is necessary before a possible acceptance.
- Reject the manuscript: The submitted manuscript will not be published in the journal.
For major revisions, the revised manuscript undergoes another full peer-review cycle. The manuscript is approved for publication once all required changes are satisfactorily addressed.
- Production and Publication
Accepted manuscripts are forwarded to the production team for editing, layout, and final preparation. The final version is sent to the authors for proofreading. Once approved, the manuscript is published online promptly.
The editor and reviewer will not disclose any information about a submitted manuscript to anyone who is not involved in the review process.






